用豆包一天读完100本书!效果真的太好了~

发布时间:2025-10-03 19:32:53

用豆包一天读完100本书!效果真的太好了~

用豆包一天读完100本书!效果真的太好了~

用豆包一天读完100本书!效果真的太好了~

用豆包一天读完100本书!效果真的太好了~

用豆包一天读完100本书!效果真的太好了~

用豆包一天读完100本书!效果真的太好了~

用豆包一天读完100本书!效果真的太好了~

用豆包一天读完100本书!效果真的太好了~

用豆包一天读完100本书!效果真的太好了~

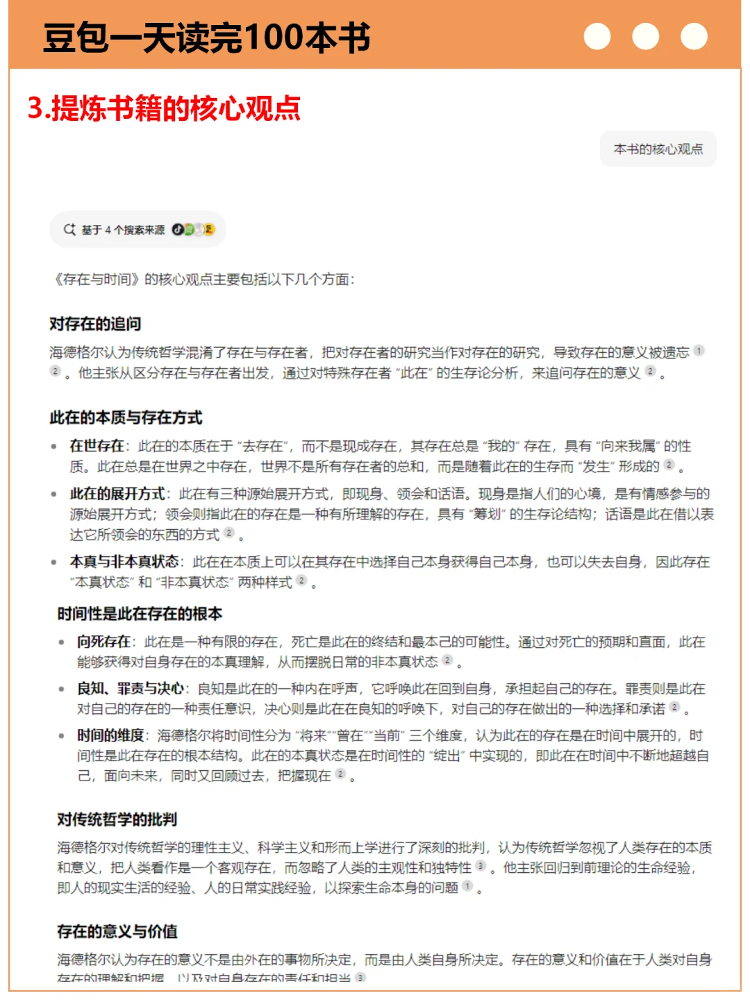
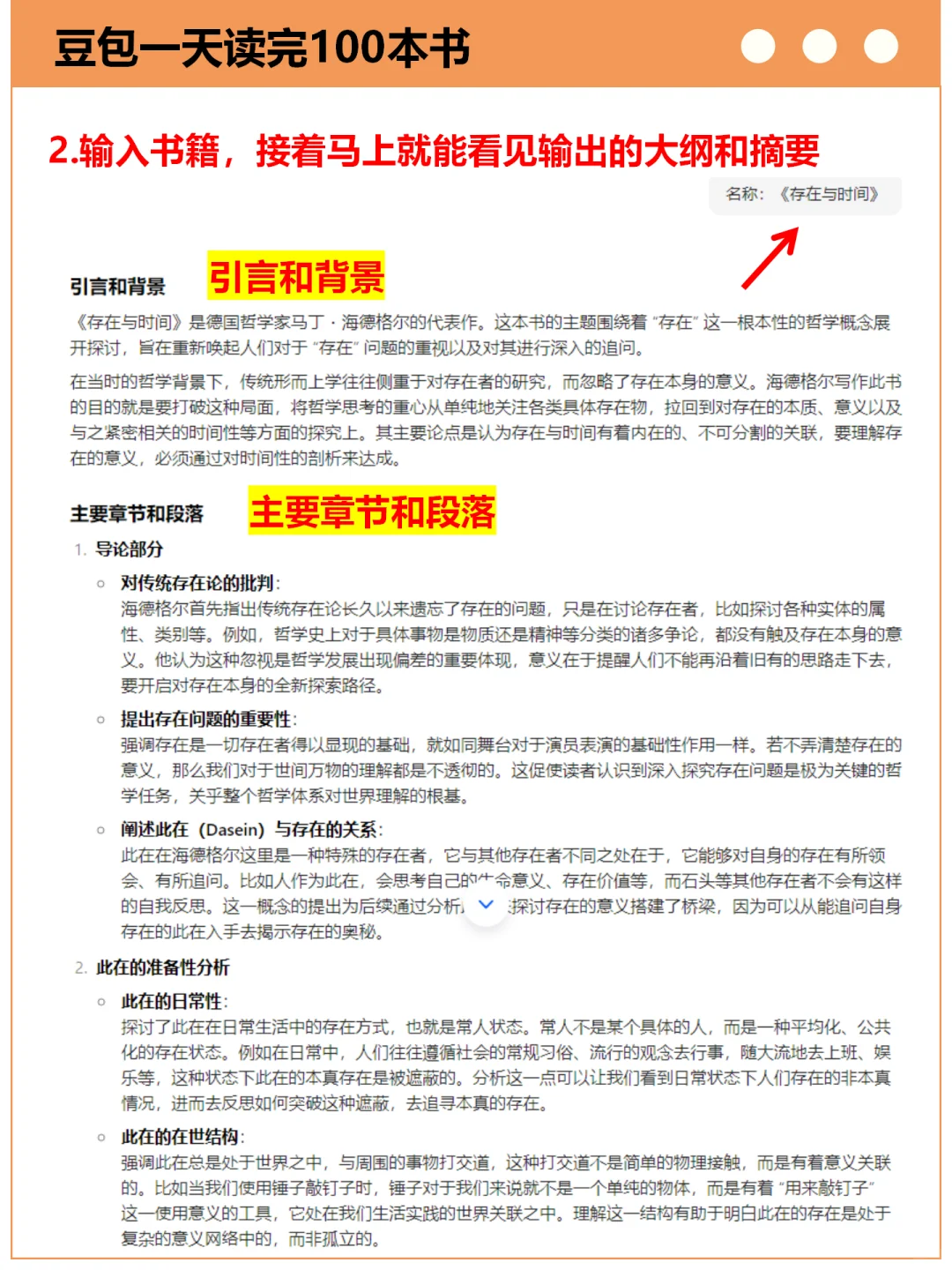
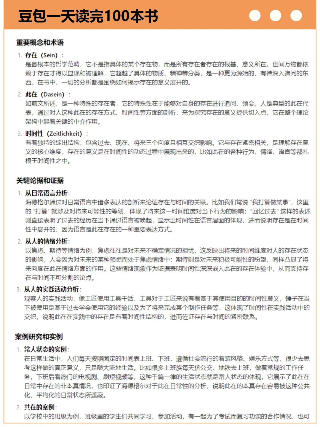
😲真的能读完100本!借助AI的快速阅读能力,按照标准化模板整理笔记,并对各章节进行深入提问,让AI逐步剖析内容,提炼书籍精华。\n你可以据此判断哪些书籍值得深入阅读。毕竟书籍质量参差不齐,AI在这里扮演着信息筛选者的角色,为你先行筛选。\n#AI #AIGC #ai #kimi #效率神器 #效率提升 #快速阅读 #学习#读书神器 #豆包Ai #效率阅读 #知识加速 #AI读书助手 #Ai #aigc #AI提示词 #AI指令 #AI关键词