看过的书记不住?可以试试这个读书笔记软件
发布时间:2025-07-11 16:48:53
看过的书记不住?可以试试这个读书笔记软件







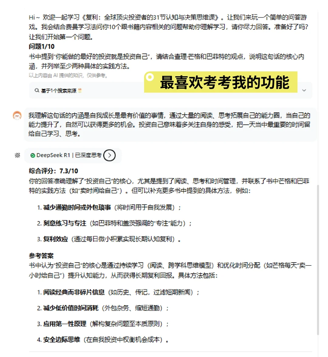
个人平时看书用微信读书比较多,之前看完后把微信读书里的笔记复制出来粘到飞书云文档或者flomo里,时间长了不回顾还是记不住。\n近期发现了echoread这款笔记软件,试用了网页端,一下就被种草了\n适合想要精读的书,吃透书中的内容、将书里的大部分内容融会贯通并应用。\n通过ai利用费曼学习法,帮助掌握并应用书里的知识,不用自己做陪读智能体了。\n \n具体功能如下:\n同步微信读书笔记,根据笔记内容生成思维导图,思维导图的内容可以随时增减\n记录总结、梳理章节脉络、提取核心观点\n利用ai结合费曼学习法,深度学习并应用书里的内容,最喜欢考考我的功能。\n根据笔记内容生成一段播客\n汇总整理所有笔记、记录卡片笔记\n \n软件很棒,就是免费导入笔记数量少、ai额度很少,ai提问6次左右就没有额度了,需要购买会员。\n如果不想买会员,可以借鉴这种思路自己跟ds对话,让它出题,或者搭建相关的费曼学习法读书智能体\n \n最近软件有邀请有礼的活动,邀请成功后您可获得2本永久导入书籍的额度,感兴趣想要尝试的宝子可以填我的邀请码:2kawvg\n \n#软件推荐 #效率神器 #软件分享 #读书笔记#微信读书#EchoRead #ai读书#费曼学习法 #读书笔记整理 #读书
